· 3 min read
☁️ Code to Cloud: A Preview of DevFest GemJam at SQL Saturday Orlando
Had an amazing time sharing my "Code to Cloud: Deploying a Full-Stack Angular App with Cloud Run & Cloud SQL (Hands-On)" session at SQL Saturday Orlando 2025! We had attendees dive into a hands-on codelab using Cloud Run + Cloud SQL + Angular, learning how to deploy secure full-stack apps on Google Cloud.

A Hands-On Cloud Journey
By Javi, Software Engineer & GDG Community Organizer
I had the privilege of representing GDG Central Florida and sharing my presentation, “Code to Cloud: Deploying a Full-Stack Angular App with Cloud Run & Cloud SQL,” at SQL Saturday Orlando 2025.
I walked into the session room not knowing what to expect, and wow — what an amazing turnout! We had around 29 attendees who jumped right in, laptops open and ready to learn. The room was full of great questions, collaboration, and those classic “aha!” moments that make teaching so rewarding.
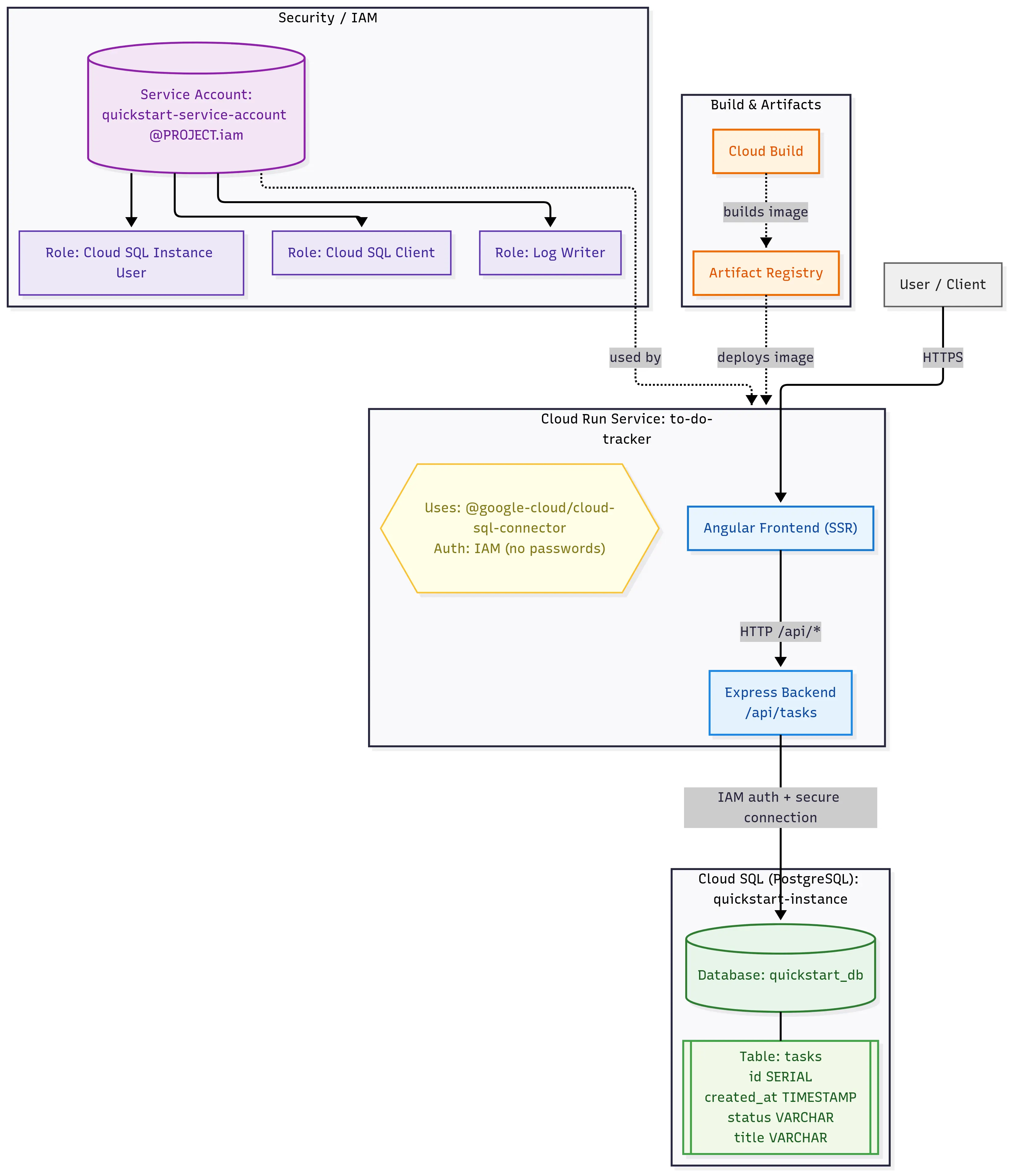
The Session in a Nutshell
The session was a hybrid talk + workshop, combining:
- A 15-minute overview of Cloud Run, Cloud SQL, and the Cloud SQL Node.js Connector
- Followed by a 45-minute hands-on codelab where participants deployed a full-stack Angular SSR app to Google Cloud
Everyone learned how to:
✅ Create a Cloud SQL instance
✅ Securely connect using IAM (no passwords!)
✅ Deploy to Cloud Run
✅ Perform full CRUD operations with Angular
By the end, several attendees had their apps live and running on Google Cloud!

Hands-On Learning with Cloud Skills Boost
To help everyone continue learning after the session, I provided free access to Google Cloud Skills Boost — a platform where developers can keep practicing real Google Cloud labs at their own pace.
I told everyone not to worry if they couldn’t finish every step — they could take the codelab link home and finish at their own speed. It keeps the session relaxed and fun.
A Preview of 🌴 DevFest GemJam
This presentation also served as a sneak peek into what’s coming at DevFest GemJam, happening October 25–November 1, 2025.
The skills we explored — deploying full-stack apps, connecting to databases with IAM, and thinking cloud-first — are the same skills you can use at DevFest GemJam, our week-long hackathon that celebrates collaboration, creativity, and community.
We’ll go beyond individual labs to collaborate, ideate, and create real solutions using GenAI and Google Cloud services. We’ll be joined by inspiring speakers and mentors who’ll inspire you to push your ideas further. Check out our inspiring speakers and mentors 👉 here.
If you enjoyed this session, you’re going to love DevFest GemJam. Whether you’re a coder, designer, or dreamer, there’s a space for your creativity to shine.
Join DevFest GemJam!Community
What made this event truly memorable wasn’t just the tech — it was the people. The smiles, the teamwork, and the curiosity in every conversation reminded me why I love what I do.
At the end of the session, we celebrated by giving out DevFest Florida stickers (because no event is complete without swag 😄), sharing Cloud Skills Boost access, and inviting everyone to join us at DevFest Florida 2025.
Thank You
A huge thank-you to the SQL Saturday Orlando organizers, the attendees, and everyone who participated in the codelab. Events like this remind me why I love being part of this community — we learn, build, and grow together.
If you missed the session, you can still check out the full codelab here:
And if you’d like to keep learning, join GDG Central Florida and sign up for Cloud Skills Boost — your gateway to hands-on Google Cloud training.
See you at DevFest GemJam! ✨
Join DevFest GemJam!A few learning resources from the codelab
”Learning never exhausts the mind.” — Leonardo da Vinci
¡Hasta la próxima!
— Javi (Software Engineer & GDG Community Organizer)



